暂无介绍
X成立于2009年,为交易者提供由taQuotoftwarCororatio开发的taTradr平台套件。X已发展成为一家在线多资产经纪商,提供包括外汇,股指,大宗商品,证券指数,贵重金属,能源和股票等超过1000种交易商品。XGrou受严格监管的经纪商,旗下公司TradigoitofFiacialItruttyLiitd受澳大利亚AIC、T
外汇赠金 2021-04-19 12:10 3
对于刚接触外汇的投资者来说,如何判断平台的正规性,主要看监管及资金安全,关于X小编整理了以下内容,仅供参考 X外汇自2009年成立至今,服务超过3,500,000名和来自196个国家的客户。逐步发展成国际知名的投资公司,并跻身为行业领袖。超过2,400,000,000笔执行订单,每秒高达99.35%的成交率,无重复报价、
XM外汇集团 2021-04-16 18:30 0
CFTC最新持仓报告(COT)显示,黄金投机净多头增加21981份(或13.1%)至189509份 CFTC最新持仓报告(COT)显示,IC美元指数投机净多头减少1277份(或22.3%)至4449份 CFTC最新持仓报告(COT)显示,美国原油投机净多头减少19585份(或3.7%)至511725份
外汇期权 2021-04-11 14:47 55
主要货币走势分析: 欧元:欧元/美元转而下跌,收于1.1899,跌幅0.10%。技术面上,汇价上行的初步阻力位于1.1927,进一步阻力位于1.2000,关键阻力位于1.12040;汇价下行的初步支撑位于1.1820,进一步支撑位于1.1700,更关键支撑位于1.1602。 英镑:英镑/美元连续第四日下跌,收报1.3707,跌幅0.17%。技术面上,汇价上
外汇交易策略 2021-04-10 19:04 11
本周,道琼斯指数上涨2%,标准普尔500指数上涨约2.7%,创下2月初以来最佳单周表现。纳斯达克指数同期上涨3.1%,主要科技股走强。 美国股市攀升至历史最高水平,周五收于日高,美国股市本周在乐观情绪抬头的推动下强劲上扬。 道琼斯指数上涨297.03点,至33800.60点,创下收盘新高。标准普尔500指数上涨0.8%
外汇分析 2021-04-10 19:02 14
澳元/美元基本面综述; 澳联储(RA)午间公布了最新的利率决议,基准利率及3年期国债收益率维持0.1%不变,符合市场预期。澳大利亚房价则创下32年来最快的月度增长,3月份增长2.8%,引发市场对泡沫化的担忧。澳联储行长洛威(hili Low)表示,将密切关注房价趋势。澳联储指出,澳大利亚的经济复苏正在顺
澳大利亚元 2021-04-06 17:11 66
主要消息面: 美国参议员约翰·肯尼迪在接受《美国新闻编辑室》采访时表示,拜登政府的基础设施计划是一项“大胆的新社会主义实验”,类似于“中国的资本主义模式”,与单纯改善美国的道路和交通系统没有什么关系。 肯尼迪称,没人能指责拜登政府胆小,“我认为,这将是不到100天划掉超4万亿美元的计划。
港币 2021-04-02 17:06 15
热门中概股盘前集体上扬,老虎证券涨8%,拼多多涨5.8%,哔哩哔哩涨5.3%,知乎涨4.8%,雾芯科技涨4.5%。 纳指期货涨0.92%,道指期货涨0.12%,标普500指数期货涨0.34%。 ▎美股聚焦 拜登重磅出手这些企业“噩梦”来了!史诗级“爆仓”银行损失多大? 拜登加税计划细节被曝光,企业税率可能真的要从
美股行情 2021-04-01 18:18 6
从国际争端来看,围绕香港的议题可能仍将存在。但就资本市场而言,更多地是关注经贸基本面本身。在拜登推出大基建计划之后,纳斯达克的表现异常给力。今天纳指期货又领涨全市场,这给市场提供了风格指引,即核心科技题材占优。所以,港股科技股占有明显优势。而A股市场上,抱团风格与纳指走势息息相关,因此纳指走强,亦
香港股市 2021-04-01 18:13 6
在这个特别的日子里,市场似乎也被愚人节专属的乐天派情绪感染。在临近尾盘的时候,香港科技股突然狂拉,而香港中资券商股近期持续爆发。从A股市场来看,半导体出现涨停潮,以消费为主的抱团资产全线拉升。在A股收盘之后,A50的涨势依然没有停止,涨幅来到1.8%的水平。 那么,究竟发生了什么,令到市场情绪突然大爆发
香港股市 2021-04-01 18:08 5
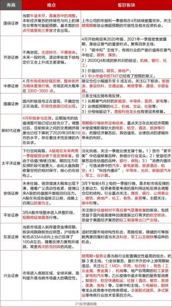
4月份的投资机会在哪里?机构看好哪些股票?近30日内,53家券商共推荐了1064只个股,其中,受到10次以上券商相中(含买入和增持评级)的个股有139只。值得关注的是,万华化学、中兴通讯、中炬高新、金山办公等4只个股,期间均获得30次及以上,机构给予“买入”或“增持”等看好评级。 到底是什么原因使得这些个股获得
A股大盘分析 2021-04-01 18:01 6
A股经过一轮下跌,阶段性底部已经出现,市场急跌阶段结束,进入反弹期。国信证券认为,当前牛途未尽,是复苏中的调整。开源证券也一改此前持币观点,表示不再悲观,不畏将来。 也有部分券商认为,市场短期仍将延续3月的震荡筑底行情。东吴证券表示,沪指已从此轮低点3344点反弹了100点左右,需防范回踩风险。 而
A股大盘分析 2021-04-01 17:56 6
A股今日迎来4月开门红,三大指数集体收涨,其中沪指上涨0.71%,收报3466.33点;深证成指上涨1.46%,收报13979.69点;创业板指上涨2.06%,收报2815.41点。市场成交量持续低迷,两市合计成交6577亿元,行业板块涨跌互现,钢铁板块强势领涨。 对于后市大盘走向,机构纷纷发表看法。 粤开证券提到,目前关键指数点位
A股大盘分析 2021-04-01 17:54 7
本交易日,投资者将迎来诸多美国重要经济数据,其中初请失业金人数和I制造业I数据是投资者关注的重点。 香港时间周四20:30,美国将公布3月27日当周初请失业金人数数据。上周初请失业金人数降至一年低位,本周有望进一步下滑。 截至3月20日当周,美国初请失业金人数为68.4万人,环比下降9.7万人,为20
名人名家 2021-04-01 15:14 13
周四(4月1日)亚市盘中,美元指数基本持稳,现报93.20附近;现货黄金维持升势,金价最新突破了1710美元/盎司关口。美国总统拜登周三宣布逾2万亿美元刺激方案,引发外界对于美国通胀攀升的担忧,这给金价提供反弹动力。本交易日,投资者将关注美国一系列关键经济数据,包括初请失业金人数以及I制造业数据,预计将引发市
名人名家 2021-04-01 15:11 11